当前位置:网站首页 >> 齐鲁在线 >> 本地快讯 >> 城市信息 >> 正文

新规发布,济宁市进一步规范推进收养登记工作

我要评论 来源:齐鲁壹点  2025/11/6 16:36:16  作者:郭纪轩  

  近日,济宁市民政局、济宁市委政法委、济宁市人民检察院、济宁市发展和改革委员会、济宁市教育局、济宁市公安局、济宁市财政局、济宁市妇女联合会、济宁市残疾人联合会联合印发《关于转发鲁民〔2024〕69号文件规范做好收养登记工作的通知》(以下简称《通知》),进一步规范推进收养登记工作。

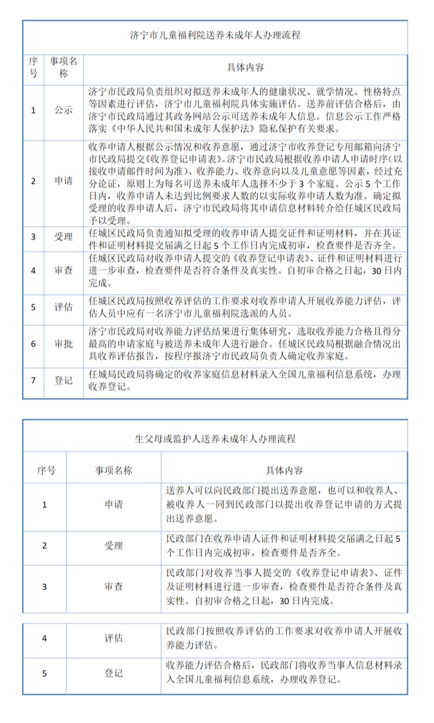
  《通知》明确了市、县两级民政部门收养登记业务办理的管辖权限和范围。济宁市民政局负责办理华侨以及居住在香港、澳门、台湾地区的中国公民在内地收养子女的收养登记相关业务以及济宁市儿童福利院内可送养未成年人的信息公示工作。按照县级行政区划,各县(市、区)民政局负责办理中国公民在中国境内收养子女的收养登记相关业务,任城区民政局同时负责办理中国内地居民申请收养济宁市儿童福利院内可送养未成年人的收养登记相关业务。

  为进一步完善送养未成年人办理流程,《通知》要求市儿童福利院送养未成年人的,需按照公示、申请、受理、审查、评估、审批、登记的程序办理;符合送养条件的生父母、监护人送养未成年人的,可以根据收养登记管辖权限和范围,到相应权限民政部门按照申请、受理、审查、评估(继子女除外)、登记的流程办理。

  同时,《通知》提出要加强做好收养登记的组织领导,各级民政部门要强化法治思维、程序意识,建立收养送养重大事项报告制度,加大收养政策宣传力度,不断提高收养登记员队伍素质,全面提升收养登记工作水平,确保收养登记各项业务依法依规、高效有序。


免责声明:市场有风险,选择需谨慎!此文仅供参考,不作买卖依据,并不代表齐鲁在线网观点,由此产生的财务损失,本站不承担任何经济和法律责任。
分享到:
用户名: 密码: 匿名 登录 注册 忘记密码

注意:遵守《互联网资讯信息服务管理规定》,广告性质的评论会被删除,相关违规ID会被永久封杀。

验证码: 看不清楚,点此刷新! 查看评论
免责声明:本网站所刊登、转载的各种稿件、图片均有可靠的来源,目的是为了传播更多的信息, 并不代表齐鲁在线观点,本网不承担此类稿件侵权行为的连带责任。